• 是CATTI考试推出以来唯一不间断从事考前培训的专业机构
  • 专业的多语种翻译服务和海外信息咨询业务,服务于经济社会发展
  • 精心打造全国复合型国际化人才培养和全国跨语言跨文化培训机构

400-888-4846

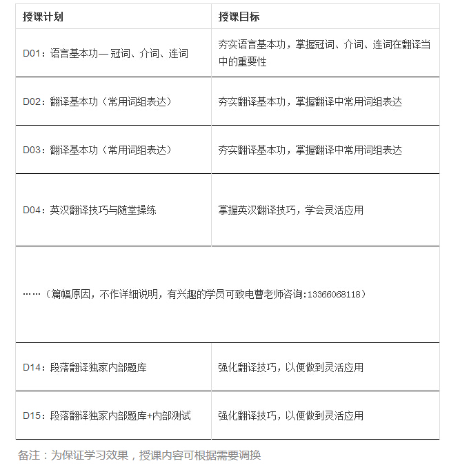
CATTI笔译能力提高班

CATTI笔译能力提高班

授课机构: 北京新达雅翻译学校

上课地点: 海淀校区

成交/评价:

联系电话: 400-888-4846

CATTI笔译能力提高班课程详情

教学体系三大核心模块

笔译课程教学体系

课程设置遵循翻译能力成长规律,分为基础强化、专项突破、实战模拟三大阶段。阶段侧重语法重构与双语转换训练,第二阶段着重政经文本与文学翻译技巧,第三阶段进行全真模拟与应试策略特训。

师资团队构成解析

教学团队由外文局译审、CATTI考试命题组成员及高校翻译专业教授组成。其中张明教授参与过多部白皮书翻译,李华老师连续五年担任阅卷组组长,精准把握评分标准。

笔译课程师资展示

课程特色对比分析

教学要素 常规课程 本课程优势
翻译素材 通用教材案例 近三年考试真题及外文局内部材料
批改方式 教师抽样批改 双审阅制度+智能批改系统

能力提升路径规划

课程设置120课时系统训练,包含40课时核心语法重构、50课时专项翻译训练、30课时全真模考。每月安排学习效果测评,动态调整教学方案,确保80%学员达到二级笔译考试要求。